关联交易最全整理:尽职调查实务及案例分析
- 2020-02-12 06:35:00
- 转贴
- 5767
关联交易是市场经济中普遍存在的的经济现象,同时也是投资及IPO尽职调查的重点关注项目之一,关联交易事项的处理对投资时的投资决策及企业IPO都起到决定性的作用。
虽然关联交易问题不是上市审核的实质性问题,但历届发审委将对关联交易的审核作为重点事项,因关联交易直接关系到被尽调企业业务的独立性、业绩的真实性及内控的有效性,对企业关联事项的彻底尽调对投资者意义重大。
笔者将根据自身的工作经验总结及与同行业朋友交流学习,并结合相关公开文章观点对关联交易相关问题进行融汇整理,将会从关联交易的相关概念、类型、解决方案、发审委审核要点及如何对关联事项进行尽调等方面对关联交易深度剖析,并结合最近发审委典型案例进行案例分析。
目录为以下五部分
1、相关概念
2、关联交易的积极作用和消极影响
3、关联交易的核查
4、关联交易的解决方案
5、关联交易的论证要点
6、关联交易的案例分析
1
相关概念
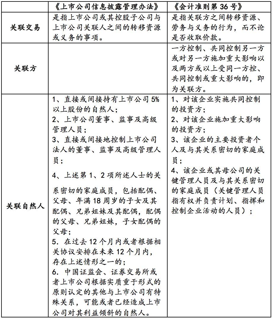
《上市公司信息披露管理办法》与《企业会计准则第36号——关联方披露》(以下简称《会计准则第36号》)里均对关联方、关联关系及关联交易等相关概念做了详细定义。
2
关联交易的积极作用和消极影响
关联交易既然在市场经济中普遍存在,定有其积极作用的一面,但它与市场经济的基本原则却不吻合,所以必然会给关联方带来一些消极的影响。按市场经济的原则,企业之间的交易应该在市场竞争的原则下进行,而关联交易因其特殊的性质,可能导致企业交易的竞争性不够充分等问题。
因关联交易并不是在完全竞争的市场环境中形成的,而是在参与交易的各关联方的利益牵扯下达成的交易,故关联交易的程序规范性、真实性、公允性是值得质疑的,这也是投资机构及发审委重点关注的原因。
1、关联交易的积极作用
(1)交易成本低且交易效率高
由于关联方之间存在特殊关系,相互了解程度较深,因此双方在商业谈判上的沟通成本、交易费用、管理费用及监督费用相较于一般交易更低,且在交易过程中的额纠纷也更容易得到解决,提高了交易效率。
(2)有利于整合资源,提高经济效益
关联交易相对于一般的交易是一种特殊的交易方式,其交易过程往往比较简单和直接,并且对交易双方已经有较长时间的接触和了解,熟悉交易双方的优势与能力,因此双方之间能够更加有机的互补,相互整合资源,从而提高交易双方的经济效益。
(3)交易合约的执行力高
基于关联方之间的关联关系,可通过行政等手段提高合约的执行力,从而降低双方的违约风险。
2、关联交易的消极影响
关联交易是一把双刃剑,在给企业经营活动带来积极作用的同时,也会带来一些消极的影响,给企业融资及IPO带来阻碍,甚至会影响企业正常经营活动的开展。
(1)影响企业业绩的真实性
在现实的市场经济中,有些企业为了提高自身的利润水平,会利用关联交易手段来制造出一些虚假的交易来提高企业的利润水平,达到粉饰企业的财务数据的目的。同时,由于关联交易收到行政力量的影响,其在非充分竞争的市场环境下形成,会在交易价格、交易方式及交易条款等方面产生不公平的现象,最终影响企业业绩的真实性。
(2)影响企业业务的独立性
若企业与关联方之间的交易比例较大,可能会导致企业对关联方的依赖性较大而构成重大依赖的问题,从而对企业业务的独立性产生怀疑。在企业IPO审核方面,2006年以前,在《关于进一步规范股票首次发行上市有关工作的通知》中曾规定:发行人最近一年与控股股东及其全资或控股企业,在产品销售或原材料采购方面的交易额,占发行人主营业务收入或原材料采购金额的比例,均不超过30%。
而在《首次公开发行股票并上市管理办法》出台后,该硬性指标已被删除。值得注意的是,虽然从法规层面上取消了30%的硬性指标要求,但在实际操作中,中介机构及发审委在实质重于形式的指导方针下,对关联交易的关注度反而有所增加。
若关联交易占比不超过30%,则还需进一步分析关联交易的具体内容,从而综合判断是否会影响企业的业务独立性,是否构成对关联方的重大依赖;若超过30%,即使中介机构最终给出的结论是关联交易对企业的业务独立性不构成影响,企业过会的可能性也是很小的。
(3)影响企业内控的有效性
企业应建立完善的内部控制制度,建立健全关联交易管理制度,对关联交易的行为、决策流程及控制措施给予规定,增加企业内部控制的有效性。因此,若企业发生关联交易的不合规现象,也反映了企业关联交易管理制度不够完善,企业的内部控制制度有效性不足。因此,关联交易问题对企业内部的有效性也会产生重大影响。
3
关联交易的核查
1、核查中需关注的问题
(1)关联交易的金额及占比情况;
(2)关联交易发生的原因、真实性及必要性;
(3)关联交易的决策权限、程序及定价机制;
(4)关联交易的合规性和公允性,是否对关联方存在重大依赖,未来关联交易是否可持续,是否有减少和规范关联交易的具体安排等;
(5)关联交易对企业业务独立性及财务状况的影响;
(6)是否存在关联交易非关联化的问题;
(7)关联交易的内部决策程序、内部控制措施及规范关联交易所采取的措施是否充分、有效,相关内部控制是否完善;是否有健全的内部交易关联制度;关联交易的决策和表决程序是否有瑕疵;
2、三大审核理念
三大审核理念是指从业人员在核查关联交易问题时应从实质性审核、风险导向审核及多因素综合考量这三个维度出发,是由某知名投行人士提出,笔者认为该理念是对关联交易问题的审核角度比较全面、准确的概括。
在此,笔者将这三大审核理念内容融合到本文中,是希望能够给读者更好的诠释,同时也使得本文能加全面、系统。
(1)实质性审核
关联方的认定过程本就是一件复杂的事情,在实践中有企业会通过多层嵌套的手段使得实质上的关联方变为形式上的非关联方。因此,在实际的核查、判断过程中,应遵循实质重于形式的原则来确认关联方。同时,在对关联交易的公允性及对企业独立性方面的判断更要遵循此原则。
(2)风险导向审核
基于A股IPO的风险导向审核理念,发审委对于关联交易对发行人在报告期内乃至上市后的独立性影响特别关注,再加上近年来利用关联交易来粉饰财务数据甚至进行财务造假的行为屡禁不止,因此,企业的关联交易规模应尽可能的减少。
(3)多因素综合考量
由于关联交易与企业的业绩真实性、业务的独立性及内控的有效性密切相关,实际审核时因结合多方面的因素综合评估,客观、准确的核查关联交易事项,并最终给出结果。
3、尽调要点及方法
(1)以企业提供的关联方名单为出发点进行核查
尽调人员需要调查名单上的人员和公司是否与企业的客户或供应商存在关联关系或进行过关联交易,尤其应注意是否存在人员兼职、相互持股、共同投资及其他利益关联。
在取得关联方名单、申明书或承诺函、关联方工商登记资料等相关资料后,应通过电话访谈、函证等形式进行核查,必要时还需进行实地调研及约谈,甚至可以通过第三方的渠道来进行核查。
例如,可以走访供应商及客户、访谈企业高管,获取重要访谈的申明及承诺。同时也可以通过企查查、天眼查等客户端查询公司的注册信息、股权结构、高管人员等信息,并且大多数客户端都支持股东查询及高管查询,能够更方便的查询个人所关联的公司(此处应针对异常交易进行深入调查,企业可能会通过多层嵌套的手段来规避形式上的关联关系)。
(2)以重要客户及供应商为导向进行重点核查
在对客户及供应商进行核查时,首先应关注其与企业之间的交易金额及占比情况,列出重要的客户及供应商的名单,然后在通过企业提供的信息及通过第三方系统查询到的信息,如股东情况、高级管理人员情况、业务规模及办公地点等信息,通过电话、邮件、函证、实地走访、约谈、资料核实及获取第三方证明资料等形式进行详细核查,同时也可以通过直接询问参与交易的基层员工的方式来获取最直接的信息进行核实。
(3)对重大及异常交易进行重点关注
重大及异常交易通常具有两个特征:a. 交易所涉及的金额较大且频次较低,或与自然人发生大额交易及资金往来;b. 交易不通过银行转账,而是采用现金结算或多方债权债务抵销方式结算等。
因此尽调人员不能只关注企业通过银行结算的大额交易,同时也要关注与未披露为关联方的第三方企业之间是否存在重大金额的往来互抵事项。对该部分的核查,需要尽调人员有很强的专业度和执业敏感度,笔者整理出以下几个核查方法:
a. 查阅企业明细账及股东会和董事会的会议纪要、复核大额及异常交易、关注接近报告期末确认的交易等审计手段识别出潜在的关联交易;
b. 访谈企业高管并与具体交易经办人进行交流;
c. 调阅企业工商信息、查阅企业重要会议记录及重大合同;
d. 实地走访与企业发生重大及异常交易的公司,并结合互联网对交易公司背景、高管人员等重要信息进行核查,印证核实是否存在未披露的关联关系。
4、对隐性关联交易的核查方法
上面所阐述的三种尽调方法普遍通用的核查关联交易的方式,但实际工作中往往会存在很多企业通过一些手段故意隐瞒关联交易,那么就需要独特的核查方法对隐性的关联交易进行核查。笔者经公开资料整理出以下几种核查维度:
(1)从公司高管(董、监、高)关联的企业入手
这一阶段是相对初级的调查,可以通过互联网工具查企业的董监高及其亲属担任高管或股东及法定代表人的公司,尤其是担任高管和股东的应更加注重,因为这方面具有一定的隐蔽性,企业可能会通过一些手段利用这些隐蔽性的公司做关联交易,达到虚构利润或利益输送的目的。
(2)关注被尽调企业董监高及股东的变化
被尽调企业往往会在关联交易发生之前,把关联方的股份转让给给关联第三者,从而达到不构成关联交易的目的,使关联交易非关联化。此时,就要关注被尽调企业关键人员的变化情况,核查是否有代持股份等情况。
(3)查阅被尽调企业的资金流水
查阅被尽调企业的账户流水,关注是否有异常的资金进出,有些公司会将一进一出的关联方资金往来不记账,从而避免披露关联方的资金往来。如果不能取得资金流水,也可以从被尽调企业的往来科目着手,重点关注是否有新增的客户或供应商的往来,或者是交易额较大的资金往来单位。
(4)关注交易对手的注册地址与联系地址
有些交易对手的董监高及股东从表面上看虽然与被尽调企业没有关联关系,但其注册地址或联系地址与被尽调企业一致或很近,那么就需要对其这类的交易对手进行核查,关注是否存在隐性的关联交易。
例如被尽调企业与某咨询公司签订了许多咨询合同,且该咨询公司的一位股东为被尽调企业实际控制人的侄子,且两公司注册地址相离甚近。这种就有可能存在该咨询公司实际为被尽调企业实际控制人所控制的情况,因此就会有潜在的关联交易未披露和利益输送的问题。
(5)从交易的合理性判断被尽调企业与交易对手是否为关联交易
关注交易对手的规模、成立时间与交易金额是否匹配,重点关注交易对手成立时间不久且交易金额较大的交易与被尽调企业是否有实质性的关联关系。同时还要关注被尽调企业与新增客户、新增供应商发生的交易,尤其是偶发性与被尽调企业主营业务相关性不大的交易。
(6)关注被尽调企业与两家有关联关系的企业同时存在销售、采购的情况
如果交易是虚构的,那么销售所收到的金额往往会通过采购交易返还给交易对手,从而完成资金的闭环,如果被尽调企业与两家存在关联关系的公司同时存在销售、采购的的情况,在尽调过程中需要重点关注交易的真实性和被尽调企业与交易对方否存在实质关联方关系。
5、企业常用的几种隐藏关联交易的手段
(1)分解交易
人为的找一家或多家非关联的过桥公司作为直接交易对手,被尽调企业与过桥公司之间发生交易,使该交易行为不构成关联交易,再让被尽调企业的关联方与过桥公司进行交易。
比如:A公司将某笔资产以明显高于市场价的价格出售给不关联的B公司,再让与A公司有关联关系的C公司以同等价格买回该资产,从而达到A公司虚增利润等目的。
这种方式由于简单,可操作性强,现实中被频繁使用,甚至实际操作中会存在多层交易的方式来隐藏关联交易,那么这就需要尽调人员有针对性的对重大或异常的交易进行穿透核查。
(2)隐匿关联交易
有些公司在重组过程中,将交易时点选择在成为关联方之前,与关联方发生现时非关联化交易,按照非公允价格进行交易,待交易完成后正式加盟成为关联方。
通过此种方式导致交易发生时该交易还不是法律意义上的关联交易,因此可以避免对关联交易的监管与披露。实践中,也存在企业通过多重参股的形式与法律意义上的非关联方之间产生交易,那么也同样需要尽调人员依据实质重于形式的原则来确定其是否构成关联交易。
(3)解除关联关系
实践中,有一些企业通过转让关联方的股权的形式,达到法律上要求的非关联关系,将关联关系非关联化。但此时需要注意的是,受让股权方是否与被尽调企业有间接的关联关系,或该股权转让的行为仅仅是股份代持行为,而实质上任然由被尽调企业的关键人物实际控制着关联方,任然对以后的交易有重大的影响力。
这种形式的不关联,实质上是关联的交易在尽调过程中确实很难查清楚,因而很多尽调人员任然需要依赖被尽调企业的坦白意愿。在无法核实、拿不准的情况下,一般要求被尽调企业建立完善的内控制度、关联交易与对外担保关联制度,另一方面也需要求被尽调企业、实际控制人及高管出具相应承诺。
关联交易是市场经济中普遍存在的的经济现象,同时也是投资及IPO尽职调查的重点关注项目之一,关联交易事项的处理对投资时的投资决策及企业IPO都起到决定性的作用。
虽然关联交易问题不是上市审核的实质性问题,但历届发审委将对关联交易的审核作为重点事项,因关联交易直接关系到被尽调企业业务的独立性、业绩的真实性及内控的有效性,对企业关联事项的彻底尽调对投资者意义重大。
4
关联交易的解决方案
无论是机构投资还是企业IPO,都需要对被尽调企业的一些关联交易进行处理,目前对关联交易的处理方式有很多,但不论采用哪一种解决方案都要结合企业的特点,并且最重要的一点是在处理过程中要遵循最基本的逻辑。
比如说,上一个月还有大额的交易,下个月就与之完全没交易了,这完全不符合基本的商业逻辑,那么肯定是需重点关注的。接下来笔者根据实际工作中业内通常采用的几种解决方案进行简单介绍:
1、剥离
如果关联方的业务不是被尽调企业的主营业务或关联度不强,且盈利能力也不强,即剥离行为不会对被尽调企业的主营业务范围和持续盈利能力造成重大影响的,则企业可将该关联方或该业务剥离出来转让给第三方。
当企业运用剥离的方式来解决关联交易时,尽调人员需要注意几个问题:
(1)注意受让方与被尽调企业实际控制人及其亲属之间的关系;
(2)关注实质性问题,即虽然形式上将股权转让给非关联方,但是否仅仅是股份代持的行为,而实质上关联企业仍旧被转让方控制。
(3)确认受让方在业务、人员、资产与财务方面与被尽调企业不存在关联关系;
(4)需重点关注转让交易行为的规范、价格公允、交易真实与合理性问;
(5)受让方为关联方的,尤其要注意交易价格的公允性和程序的合规性问题,确认该交易行文不存损害被尽调企业的情况;
2、转让
被尽调企业的关键人员将持有关联企业的股权转让给非关联的第三方,从而不构成关联交易。例如采购或销售环节的不涉及资产的关联交易,则可以通过转让的形式来解决关联交易问题。
这种方式其实也与前一种剥离的方式有相似之处,那么在通过此方式解决关联交易问题时,也应注意上述几个问题。
3、并购
若关联方在被尽调企业的经营活动中扮演着较为重要的角色,通过剥离或转让可能导致企业在业务的完整性、经营活动的可持续性等问题,那么被尽调企业可以通过将关联方并购到自身主体中来的形式,使得关联方成为自身的子公司获兄弟公司,从而解决关联交易的问题。
以这种方式解决关联交易的问题,主要关注并购过程中交易价格的公允性及交易流程的规范性问题。
4、合并
若关联方的资产、人员、业务或财务与被尽调企业存在混同,则可以通过合并的形式将关联方纳入被尽调企业主体中来,具体操作方式可以是吸收合并或新设合并。
例如关联交易的对象设备、生产厂房的所有权、专利、土地使用权、商标等资产交易时,这些资产可能影响到被尽调企业资产的完整性,那么则应采取吸收合并的方式将相应资产纳入进来。个别办公性住房可以采用第三方租赁形式。
此种方式与并购相类似,具体操作中也主要关注合并过程中价格的公允性与流程的规范性问题。
5、清算
若关联方存在已停止运营、未实际运营或存在对被尽调企业未来上市存在不良影响或障碍的情形,如未通过年检、偷税漏税、曾受过行政处罚等,那么可将关联方进行清算、注销。
在运用清算的方式来解决关联交易问题时,在操作过程应重点关注相关资产与人员是否清理完毕。
6、制度规范
对于规范管理企业的关联交易,企业应建立完善的关联交易管理制度,完善公司的治理结构,建立三会一层的管理和决策机构,赋予不同层级相应的决策权限,并要求相关人员承诺避免管理交易的承诺,如资金拆借或挪用资金等。对于已经发生的资金拆借情况,应注意调查是否有约定合理的资金使用成本,且该交易是否存在损害企业利益的情形。
5
关联交易的论证要点
通过上文对关联交易的概念定义、积极与消极作用、尽调重点与方法及解决方案的简要分析,我们对关联交易应该有个较为全面的认知。理论的文字阐述看起来是有些许繁冗,但其核心思路还是主要从以下几个关键论证要点对关联交易进行论证。
接下来笔者将对以上理论知识的总结及同行交流学习进行总结,通过几点论证要点进行简要的梳理与分析,希望能够让读者能够更直观、清晰的了解尽调关联交易的关键问题。
1、论证关联交易的重要性
论证关联交易重要性要从交易的性质和交易金额占比这两个维度进行分析,交易的性质分为经常性交易和偶发性交易。
若是企业长期以来就存在的关联交易,是正常的购销行为,那么其没有重大影响;而针对偶发性交易行为,也就是上文所说的异常交易,需重点关注交易的实质性问题及合理原因。
交易金额占比问题,前文已经说到虽然现在取消了30%这样一个硬性指标,但其实是更加严格对待,及时不超过30%也有很大的可能性不会通过发审委审核,需结合其他的审核维度共同考量,但有一点是可以确定的是,关联交易金额占比要能多低就多低。
2、论证关联交易的交易价格公允性
关联交易的交易价格是关联交易中比较重点的问题,因其牵扯企业虚构利润与利益输送问题,所以价格的公允性一直都是尽调中的核心问题。
而价格的公允性是指企业采购或销售活动中的交易价格为同行业平均水平,不会远高于或低于行业平均水平。对价格公允性核查的方式可参照同行业其他公司的交易价格或与被尽调企业与非关联方交易的价格作对比,不论是采用那种对比方式,其交易价格都应该在合理的波动范围。
对于没有参考的特色交易现象,可采用利润法或成本法等方式进行确定,以确定交易价格的合理性。
3、论证关联交易的真实性
前文也说到企业有融资或者上市需求时,可能会利用关联交易来虚构交易行为,从而达到提高营业收入、虚增利润的目的。关联交易的真实性,顾名思义是指交易时真实发生的。
那么,在尽调过程中就需要尽调人员对交易的真实性进行论证,操作中可通过查看交易的原始材料进行核实,如交易合同、发货单、出库单、签收单、物流单、验收单、发票及银行流水记账凭证等,如果有必要也需对交易对手进行实地核查,尽调其是否具备符合交易条件的生产车间、工作人员等。
4、论证关联交易的必要性
关于关联交易的必要性问题,业内同行一致认为是一个悖论。若关联交易不必要,那么为什么不进行清理;若关联交易很有必要,那就是说该交易对企业经营活动来说比较重要,说明企业对关联方过度依赖,那么就会带来对企业独立性的质疑,所以,论证关联交易的必要性本身就是一个逻辑上的死循环。
所以,尽调人员在与企业接触过程中,也要与企业充分的沟通,让企业给出充分且合理的解释。
5、论证关联交易的未来趋势
所谓关联交易的未来趋势,是指关联交易在企业之后的经营活动中会有怎样的变化。对未来趋势的论证,其实是在关注企业会采取怎样的措施和手段来减少、规范关联交易行为,关注企业是否有完善的内控制度。对于未来趋势的问题,也是发审委重点关注的,企业应当有足够的重视。
6、论证关联交易的解决方案
上文中列举了几种解决关联交易的解决方案,对解决方案的论证主要是关注企业在解决关联交易时采用的方式方法的合理性。这里需要尽调人员重点核查企业是否存在通过各种手段,将实质上的关联交易转化为形式上的非关联交易,即关联交易非关联交易的行为。
6
案例分析
虽然关联交易问题对企业上市不构成实质性的障碍,且发审委对关联交易问题没有像同业竞争问题那样有强硬的严格禁止,但因关联交易问题严重关系到企业的业绩、合规及业务等方面,所以对关联交易的核查一直都是企业上市审核的重中之重。我们从近期发审委所提出的问询中就可以看出,关联交易问题一直都是被关注的重点,接下来笔者将列举出几个案例供大家分析。
1、对同一控制下的企业为上下游关系的关注
第十七届发审委2018年第15次会议审核结果公告,天津立中集团股份有限公司(首发)未通过,在发审委提出的询问中提到关联交易问题:发行人实际控制人控制的主体众多,与发行人之间存在上下游关系,为同一产业链上不同环节。
请发行人代表说明:(1)发行人与上述关联方在采购、销售渠道上的关联性,是否存在共同的供应商、客户,上述关联方与发行人主要供应商、客户在资金、业务上的往来情况,发行人与上述关联方之间是否存在成本、费用分担或混同的情形,发行人在业务、资产、技术、人员等方面是否与关联方完全独立;
此案例中,发审委主要是关注发行人与关联方在采购和销售环节上是否存在关联交易行为,以及对发行人业务独立性、资产独立性、财务独立性与人员独立性的影响等问题来重点审核关联交易的实质影响程度。
2、对关联交易存在利益输送、虚增利润及成立不久就成为经销商的关注
第十七届发审委2018年第10次会议审核结果公告,深圳雷杜生命科学股份有限公司(首发)未通过。发审委在具体问询中提出:报告期内,发行人采用以经销商为主,直销渠道为辅的销售模式。
请发行人代表说明:(1)经销商的选取标准,经销商与发行人实际控制人、董监高及其关联方等是否存在关联关系,经销商的最终销售情况,是否存在利用经销商输送利益、虚增收入等情形;(2)福州康尚医疗等28家公司刚成立即成为发行人经销商的原因及合理性,这些刚成立的经销商是否符合前述经销商的选取标准;
笔者从发行人预先披露的招股说明说可以看到,发行人采用“经销为主、直销为辅”的销售模式,自2014年以来,经销模式的国内销售收入占国内销售总额的90%以上。
由于经销模式的销售收入占比较大,若存在发行人通过关联交易手段来进行利益输送或虚增利润的行为,那么将会对发行人内部控制的有效性及业绩的真实性产生较大的影响,因此,发审委提出了上述疑问。
同时,发审委还注意到了发行人的部分经销商是刚成立不久的公司,这种现象不符合一般的商业逻辑,那么就很容易让人对其产生质疑。
3、对关联交易必要性及控制制度的关注
第十七届发审委2018年第4次会议审核结果公告,上海龙旗科技股份有限公司(首发)未通过。在发审委对其的询问中提到:报告期内,小米公司成为发行人关联方后与发行人的关联交易逐年增长,其中技术服务收入中的提成和技术开发测试收入毛利率较高。
请发行人代表说明:(1)前述交易的必要性,是否存在利益输送的情形,是否符合小米公司出具的“本公司及本公司控制的其他企业将尽量避免、减少与股份公司之间产生不必要的交易事项”的承诺;(2)发行人为小米公司按产品出货量提成收费是否符合行业惯例,发行人上述业务在小米公司同类业务中所占比重,发行人与小米公司约定的协议有效期限,是否可持续。请保荐代表人说明核查方法、过程,并发表明确核查意见。
从发行人披露的招股书可以看到,发行人在2014年、2015年1-3月与小米公司的交易额分别为6532万元、6655万元。但在小米公司于2015年3月通过增资入股的形式成为发行人的股东后,发行人在2015年4-12月、2016年度及2017年1-6月与小米公司的交易额分别为1.88亿、2.94亿及4.25亿元。从数据上可以看出小米公司入股前后与发行人之间的交易额大幅增加,从而引起了发审委对交易的必要性问题、是否存在利益输送问题及今后的控制措施等问题的重点关注。
4、案例总结
我们不知道上述关联交易问题对发行人未通过审核产生多大的作用,但我们至少可以看出,这些问题是发审委重点关注的,对企业上市产生重大影响的,这也从侧方面给拟上市企业及中介结构作为一个参考与警示。
- 超重磅!审计实操全流程(从未如此详尽)
- “内部审计项目全过程实战进阶” (线下+线上)咨询课程通知
- 经济责任审计深化、迎审协同与违规追责实务课程
- 最新!风险、合规、内控、审计、法务五位一体能力构建与穿透式协同治理-实务课程
- AI赋能内部审计实战课程通知
- 全面预算管理与成本管控(线下+线下)课程通知
- 金融机构内审核心能力提升系列课
- 【最新】中/高级审计师 / CIA 考试培训课程
- 公开课 / 内训课 / 网课-审计·内控·财税:实务课程计划清单
- 内审价值提升与核心能力进阶-实务课程
- 国有企业:迎审实战策略、违规经营投资责任追究-实务课程
- 数智化驱动:内审价值增值与实践案例-课程通知
- 【全维进阶】内部审计高水平闭环管理与典型项目实战落地-课程通知
- 关于举办“十五五”高质量发展下的内部审计新范式:战略协同、数智赋能与价值创造高级研修班的通知
- 行政事业单位纪检监察巡视审计发现问题暨内部控制评价与建设推进-实务课程通知
- 185984 【2025高级审计师/初级中级考试 // 正高/高审评审培训课程】
- 145946 【CIA 国际注册内部审计师】培训课程全集
- 127253 【课件】内部审计实务+案例·精讲
- 120102 【课件】注册制IPO审计全流程实务详解
- 111641 【课件】尽职调查实务:要点+详解
- 111121 【课件】审计实务-入门到精通
- 109088 【课件】审计角度解构年报
- 108024 【课件】内审精英训练营:43门,147课时
- 38599 【课件】金税四期税务风险监控指标及应用
- 34691 【反舞弊审计】系列课程(139节课程)
- 34420 【课件】EXCEL实战技能与图表应用(全面)
- 34164 【课件】国际合同风险实务解析
- 121124 《内部审计工作法》
- 120891 《数字化审计实务指南》高效审计工具书
- 120571 《内控总监工作笔记》 企业内部控制工作法及案例解析
- 120561 《内部审计工作指南》+《增值型内部审计》+《内部审计情景案例》《内部审计思维与沟通》《合规型内部审计》
- 120153 《企业内部审计全流程指南》
- 119339 《金融机构审计实务指南》
- 119011 《企业内部控制流程手册》- 第3版
- 118662 《行政单位经济责任审计实务指南》
- 118469 《房地产企业审计从入门到精通》模块分解+操作流程+案例解析
- 118356 《业内部控制架构设计实操手册》
- 118050 《企业内部控制基本规范操作指南 图解版》
- 117991 《内审人员进阶之道 内部审计操作实务与案例解析》
- 117967 《财务审计实务指南》
- 117887 《企业内控精细化管理全案》第三版
- 117538 《舞弊审计实务指南》
- 117438 《企业内部控制全流程实操指南》


