2023年度XX审计工作考核指标评分细则
- 2023-12-26 06:25:00
- 转贴
- 2002
2023年度XX审计工作考核指标评分细则
为深入贯彻党的二十大精神,扎实推进审计工作高质量发展,有序做好2023年度审计工作的考核评价,根据XX绩效考核工作领导小组办公室印发《2023年度XX绩效考核工作实施方案》《XX绩效考核评分细则制定规范》的要求,结合审计工作实际,制定本考核评分细则。
一、总体要求
坚持以习近平新时代中国特色社会主义思想为指导,全面贯彻党的二十大精神,深入贯彻习近平总书记对审计工作的重要指示批示精神,贯彻落实中央、X委、X委关于审计工作的要求,根据XXXX等文件精神,结合XX审计工作的要求,对XX共XX个单位的审计工作开展情况进行考核。
二、考核对象
本次审计工作考核涉及XX(单位清单)。
三、考核内容
考核内容主要是审计工作的推进实施及成效,具体包括四个方面:
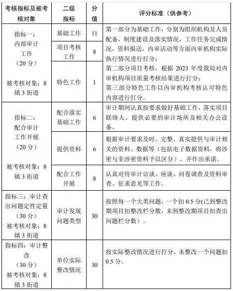
(一)认真开展内部审计工作
1.建立健全内部审计制度,实行主要负责人直接分管制度;配足内审人员,选派政治素质好、有专业胜任能力、思想作风过硬的人员专职从事内部审计工作;
2.积极开展内部审计工作,建立轮审制度,审计项目类型多样,取得实效。根据2023年度XX对内审机构项目质量考核结果进行打分;
3.认真落实X审计X统一部署的命题审计项目等工作;
4.认真上报内部审计工作情况,按要求报送各类计划、总结、报表、信息等资料;
5.主动接受审计机关的监督与指导,认真参加审计机关组织的各类会议、培训和评比活动;
6.内审机构开展的特色工作。
(二)积极配合审计工作开展
1.审计期间认真按要求做好基础工作,落实项目联络人、提供必要的审计场所[各类审计方法案例报告模板关注公众号内审网可查阅获取,内审网注]及相关办公设备;
2.根据审计要求及时、完整、真实提供与审计相关的资料、数据等(包括电子数据资料,将涉密与非涉密资料予以区分),并作出承诺;
3.认真对待审计访谈、座谈、问卷调查及资料审查、征求意见等工作。
(三)审计查出问题定性定量
1.没有移送处理的问题;
2.没有出具审计决定的问题;
3.未发现涉及损失浪费问题;
4.未发现屡查屡犯问题;
5.未发现体制机制方面问题;
6.未发现职责履行不到位问题;
7.未发现资金、资产使用等内部管理薄弱问题;
8.未发现“三重一大”决策方面问题;
9.未发现“八项规定”精神执行、“三公经费”使用、政府采购、政府投资项目等政策方面执行问题;
10.未发现自然资源资产和生态环境保护方面问题。
(四)切实抓好审计整改工作
1.重视整改工作,主要领导直接分管整改工作;
2.落实整改责任部门和责任人员;
3.建立健全整改相关制度(制度红头印发且有文号);
4.及时督促所属单位做好审计整改工作;
5.审计报告送达30日内及时提交整改工作方案、90日内及时提交整改结果报告;
6.对未整改到位问题及时提交整改情况;
7.对审计发现问题基本全部整改到位;
8.消除承诺整改。
四、考核方法与程序
X审计X成立审计工作绩效考评小组,负责考核工作的组织实施。考核采取日常考核与年末检查相结合的方式,最终考核结果将纳入XX对各单位的绩效考核。
审计考核工作将根据XX绩效考核工作安排,于2023年XX月启动,12月底前完成。考核采取分组的方式进行。充分利用信息化手段,提高考核工作效率。考核工作具体由综合法规科牵头,会同内部审计指导监督科、财政审计科、资源环境审计科、经济责任审计科、企业审计科、固定资产投资审计科、固定资产投资稽察科等科室组织实施。
五、考核评价
本次考核X审计X主要负责2023年度XX绩效考核指标-重点工作专项中的审计监管指标的评价,考核分数为1 分。X审计X将其化为100分,从内部审计工作(20分)、配合审计工作开展(20分)、审计查出问题定性定量(30分)、审计整改工作(30分)四个方面进行考核,根据实际情况统一设置考核指标,对存在不足予以扣分。
1.内部审计工作的绩效考核:一是基础工作,根据被考核对象组织机构及人员配备、制度建设及落实情况、工作任务完成情况、资料报送、内审活动等方面内审机构实际执行情况进行打分;二是项目考核,根据2023年度XX对内审机构项目质量考核结果进行打分;三是特色分,以内审机构考核认可特色内容进行打分。
2.配合审计工作开展情况:由审计组根据审计项目涉及的被审计单位实际配合情况进行打分。
3.审计查出问题定性定量:根据审计发现的主要问题,按照每一个大类问题,一个扣0.5分(已到整改期项目扣整改栏分数,未到整改期项目扣结果栏分数)。
4.审计整改按实际整改情况:未整改一个问题扣0.5分。
六、工作要求
(一)严格考评标准,压实工作责任。X审计X重视绩效考核工作,加强绩效考核工作领导和监督,各考核(评价)责任科室要强化担当意识,严格按规定考核评分,充分拉开分数差距,考准考实考出优劣。
(二)关注审计工作实效,增强审计权威性。坚持把内审工作开展情况、审计工作配合情况、审计发现情况和整改情况实际相结合,实事求是,切实解决发现问题,促进提升被审计[各类审计方法案例报告模板关注公众号内审网可查阅获取,内审网注]单位的管理水平。
(三)加强统筹规范,发挥合力作用。严格按照XX绩效考核工作规范开展各项考核(评价)工作,科学合理制定考核指标,加强科室间数据共享应用,综合利用项目检查和整改材料,以考核促进工作提升。
附件:2023 年度审计工作考核评分细则表
来源青浦审计局公开信息 , 文章版权归作者所有,观点不代表内审网立场。部分图文源于网络,已标注作者信息,部分无法查明联系作者及首发来源,旨在促进行业交流共进,仅作学习研究之用,如涉版权或不便分享,后台联系删除。
- 全维进阶:内部审计高水平闭环管理与典型项目实战落地-课程通知
- 超重磅!审计实操全流程(从未如此详尽)
- 关于举办“十五五”高质量发展下的内部审计新范式:战略协同、数智赋能与价值创造高级研修班的通知
- 行政事业单位纪检监察巡视审计发现问题暨内部控制评价与建设推进-实务课程通知
- AI赋能:财务审计全流程提效与智能决策实战-课程通知
- 关于举办 “内部审计负责人与后备人才岗位能力提升” 高级研修班的通知
- “高舞弊业务审计实战——从线索挖掘到整改闭环”课程通知
- 风险导向审计实务与案例(线上/线下)培训通知
- AI赋能内部审计实战课程通知
- 全面预算管理与成本管控(线下+线下)课程通知
- 微咨询课程:穿透式监管视角下的企业内控升级与一流企业风险管控实践
- “人工智能+”驱动下的内部审计管理与变革 实务课程通知
- 工程项目审计实务(线上+线下)课程通知
- 金融机构内审核心能力提升系列课
- 【最新】中/高级审计师 / CIA 考试培训课程
- 159908 【2025高级审计师/初级中级考试 // 正高/高审评审培训课程】
- 120430 【CIA 国际注册内部审计师】培训课程全集
- 103182 【课件】内部审计实务+案例·精讲
- 96464 【课件】注册制IPO审计全流程实务详解
- 88397 【课件】尽职调查实务:要点+详解
- 87746 【课件】审计实务-入门到精通
- 85536 【课件】审计角度解构年报
- 84354 【课件】内审精英训练营:43门,147课时
- 15560 【课件】金税四期税务风险监控指标及应用
- 12109 【反舞弊审计】系列课程(139节课程)
- 11474 【课件】EXCEL实战技能与图表应用(全面)
- 11439 【课件】国际合同风险实务解析
- 98018 《内部审计工作法》
- 97461 《内控总监工作笔记》 企业内部控制工作法及案例解析
- 97187 《数字化审计实务指南》高效审计工具书
- 97070 《内部审计工作指南》+《增值型内部审计》+《内部审计情景案例》《内部审计思维与沟通》《合规型内部审计》
- 96912 《企业内部审计全流程指南》
- 96306 《金融机构审计实务指南》
- 95724 《企业内部控制流程手册》- 第3版
- 95414 《行政单位经济责任审计实务指南》
- 95409 《业内部控制架构设计实操手册》
- 95192 《房地产企业审计从入门到精通》模块分解+操作流程+案例解析
- 95112 《财务审计实务指南》
- 95038 《内审人员进阶之道 内部审计操作实务与案例解析》
- 94923 《企业内部控制基本规范操作指南 图解版》
- 94847 《企业内控精细化管理全案》第三版
- 94415 《舞弊审计实务指南》
- 94186 《企业内部控制全流程实操指南》

